新闻
个人
机构
院校
首页
|
运动员
|
教练员
|
体育招生
|
体育院校
|
训练基地
|
体教联盟
中国运动文化教育网
体教联盟
运动员
>
通知公告
>
正文
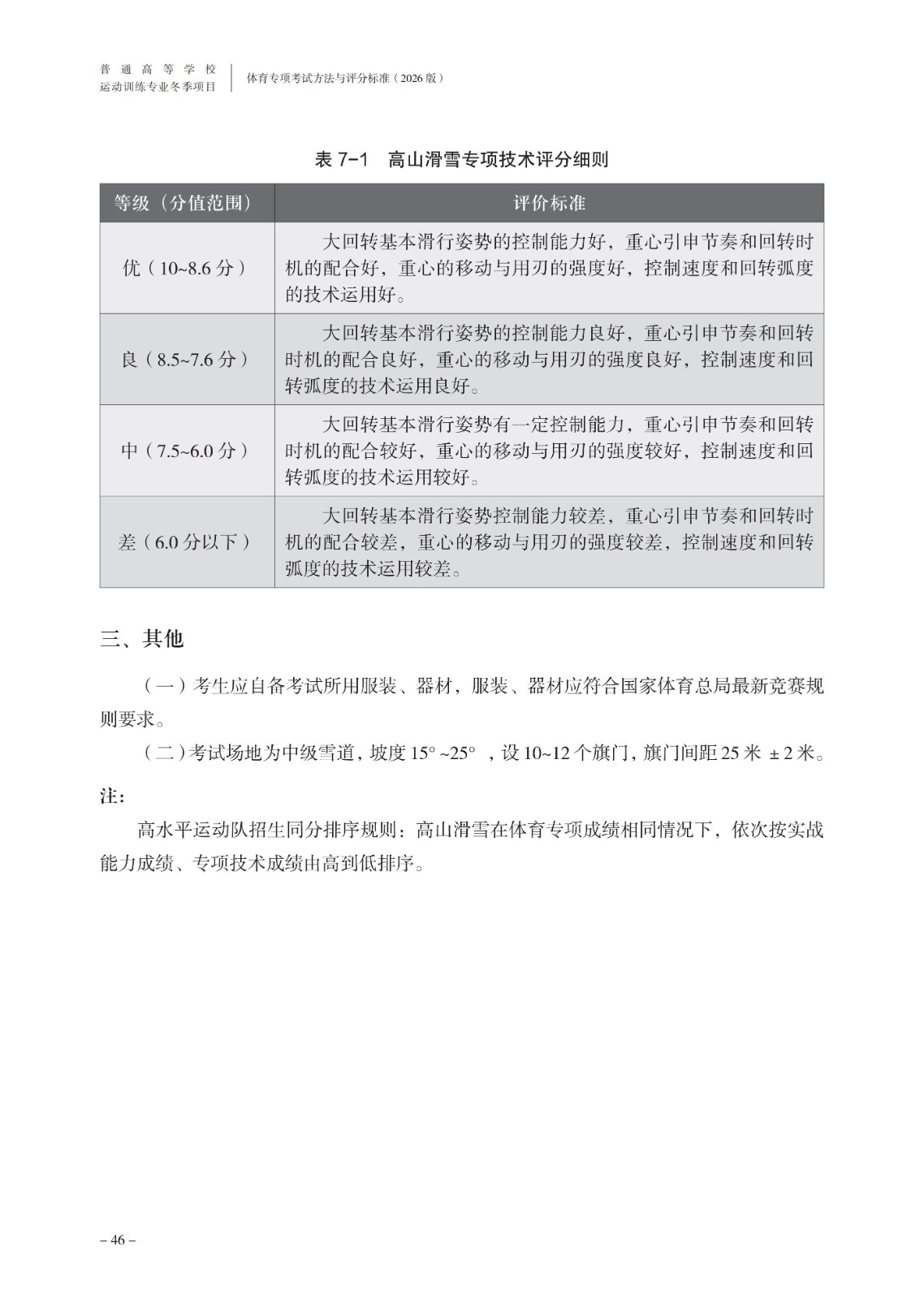
【2026版】体育专项考试方法与评分标准----高山滑雪
发布时间:2025-11-26 19:08:49 来源:体教联盟