新闻
个人
机构
院校
首页
|
运动员
|
教练员
|
体育招生
|
体育院校
|
训练基地
|
体教联盟
中国运动文化教育网
体教联盟
>
>
正文
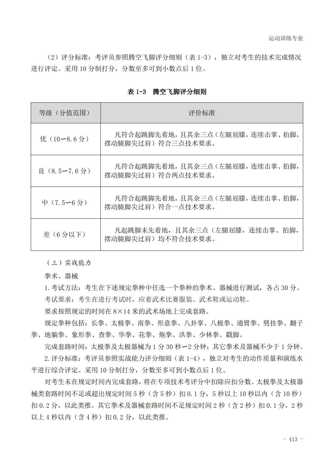
【2022版】体育专项考试方法与评分标准----武术套路
发布时间:2021-12-23 18:01:09 来源:中国运动文化教育网